我校在“文明交通 携手共创”活动中荣获9项荣誉

发布者:杨雨晴发布时间:2025-12-02浏览次数:118

11月29日,湖南省大学生“文明交通 携手共创”交通安全系列主题宣传活动颁奖仪式在湖南广播电视台举行。本次活动由湖南省公安厅、省教育厅、团省委联合主办


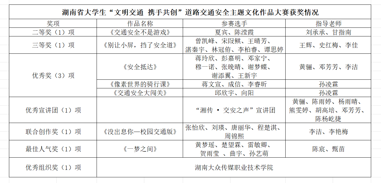
活动启动以来,吸引了全省68所高校的115支宣讲团参与,共征集到532个交通安全文化作品。经评审,最终评选出25支优秀宣讲团、50获奖作品及10个优秀组织奖。我校在此次活动中表现突出,荣9项荣誉,其中包括学校获评“优秀组织奖”“湘传 • 交安之声”宣讲团获评“优秀宣讲团”等奖项,展现出学生交通安全文化创新活力,彰显出校园文明建设扎实成效。



长期以来,我校高度重视交通安全宣传教育工作,常态化开展交通安全宣讲、主题学习、文明劝导、短视频创作等系列活动。未来,我校将继续发挥传媒专业特色与优势,积极融入全省大学生交通安全文明建设整体格局,为营造安全、文明、和谐的交通环境持续贡献青春力量。